南科大 Andrew P. Hutchins 团队揭示 BRD8 调控干细胞多能性状态的核心机制
日期:2024-12-25
近日,南方科技大学生命科学学院系统生物学系副教授 Andrew P. Hutchins 团队在学术期刊 Advanced Science 上发表题为“BRD8 Guards the Pluripotent State by Sensing and Maintaining Histone Acetylation”的研究论文,揭示了表观因子 BRD8 在调控干细胞多能状态的核心机制,研究阐明了 BRD8 蛋白如何通过调控组蛋白乙酰化维持干细胞的多能性。

多能性使干细胞可分化为不同的细胞类型,是干细胞的重要特性。但多能性如何维持一直是科学界关注的重点。团队研究发现,组蛋白乙酰化转移酶阅读蛋白 BRD8 能感知并参与稳定组蛋白乙酰化,决定染色质开放区域状态和调控始发态基因的表达,从而维持始发态干细胞的多能性和分化潜能。BRD8 不仅能“阅读”这些乙酰化标记,还参与了染色质组蛋白乙酰化动态平衡的调控过程,为干细胞的自我更新提供保障。实验表明,敲除 BRD8 会导致染色质开放区域的变化、多能性基因表达改变,细胞倾向于向特定方向转变。组蛋白乙酰化的调控机制不仅对干细胞的稳定性至关重要,还与其分化潜能息息相关。

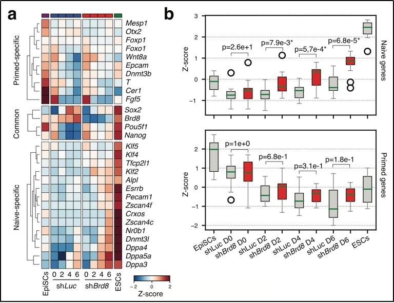
图1 敲降 BRD8 促进 naïve 相关基因的表达,不影响 primed 基因的表达
BRD8 通过保持启动子区和基因转录区的组蛋白乙酰化水平来调控干细胞命运转换过程。研究发现,BRD8 能维持染色质在体细胞相关基因区域的开放程度,保持始发态(primed)特异性基因的组蛋白乙酰化,从而阻碍始发态多能干细胞向原始态(naïve)转变。当 BRD8 表达水平下降时, primed 特异性基因的染色质可及性不变,但组蛋白乙酰化水平下降;在细胞类型转换过程中,BRD8 表达水平的降低使得原始态特异性基因缺失了染色质抑制性标记,并更快地获得了染色质可及性,从而促进 naïve 特异性基因的表达,促进细胞向 naïve 状态的转变。
细胞类型转变进程涉及到的组蛋白乙酰化状态的调控。进一步研究表明 BRD8 调控的干细胞命运转换过程依赖于 KAT5 的乙酰转移酶活性。BRD8 是组蛋白乙酰转移酶“阅读器”,使得乙酰化转移酶 KAT5 在基因组精确定位,以维持细胞稳态。

图2 BRD8的低表达破坏了 primed 特异性基因的激活标记,破坏了 naïve 相关基因的抑制标记
研究阐明了组蛋白乙酰化的“阅读器”蛋白 BRD8 在小鼠胚胎干细胞从始发态(primed)向原始态(naïve)转换过程中的调控作用。总的来说,BRD8 通过感知和维持组蛋白乙酰化修饰水平,保持细胞类型的稳定性从而控制干细胞的分化。这一发现为理解 BRD8 在干细胞中的调控作用、研究干细胞的核心调控机制提供了全新视角,为再生医学和疾病治疗领域开辟了新的研究方向。
南方科技大学博士后孙丽(现就职于中科院生物与化学交叉研究中心)、博士研究生付秀玲(现哥伦比亚大学博士后)为论文共同第一作者,Andrew P. Hutchins 为论文通讯作者。香港大学副教授 Ralf Jauch 、广州医科大学附属第五人民医院李东伟教授在该课题开展过程中提供了宝贵的建议。该研究工作得到了国家自然科学基金和南方科技大学仪器中心等基金和单位的支持。
文章链接:
https://onlinelibrary.wiley.com/doi/10.1002/advs.202409160
供稿:生命科学学院
文字:孙丽、马刚
通讯员:付文卿
主图:丘妍
编辑:曾昱雯
最新动态
-
筑牢安全屏障,护航科研前行|生命科学学院开展寒假实验室安全检查及系列专项工作
Date:2026-02-03
-
生命科学学院举办“化学与结构生物学科研进展报告交流”总结暨表彰会议
Date:2026-01-09
-
生命科学学院党委召开2025年度党组织书记抓基层党建工作述职评议会议
Date:2026-01-08
-
国家自然科学基金卓越研究群体项目(原基础科学中心项目)“神经系统疾病致病机理的研究和干预”年度交流会在深圳召开
Date:2026-01-08