南科大侯圣陶课题组研究发现长期40 Hz光闪烁可显著提升空间学习能力
日期:2025-07-07
近日,南方科技大学生命科学学院侯圣陶教授团队在神经科学领域取得重要突破,揭示了40 Hz节律性光闪烁通过激活海马DG区PV中间神经元,促进神经发生并改善空间学习能力的机制。相关研究成果以“Parvalbumin Interneuron-dependent Hippocampal Neurogenesis Evoked by Prolonged Rhythmic Light Flicker”为题,发表于国际期刊 Advanced Science。
阿尔茨海默病(AD)、脑卒中等神经系统疾病严重损害患者的认知功能,现有治疗手段效果有限。近年来,非侵入性的40 Hz光刺激疗法因其在改善认知障碍方面的潜力备受关注,但其长期效应及机制尚不明确。侯圣陶教授团队通过长期动物实验,首次系统阐明了40 Hz光闪烁通过调控PV中间神经元活性促进海马DG区神经发生、增强空间学习的完整通路,为神经退行性疾病的治疗提供了新思路。
图1 实验设计和长期40 Hz光闪烁作用机理示意图
研究团队对6月龄成年小鼠进行为期30天的40 Hz光闪烁干预(每天1小时),发现通过主动避障实验(APA测试)证实,干预组小鼠的空间记忆能力较对照组提高约30%,且未引发焦虑或运动功能障碍。其次,光闪烁显著增加海马齿状回(DG)区的 BrdU+(增殖细胞)、DCX+(未成熟神经元)及 BrdU+DCX+ 双标细胞数量。这些结果表明,长期的40 Hz光闪烁可以显著提升空间学习能力和促进海马神经发生。
图2 长期40 Hz光闪烁显著提升小鼠空间学习能力并促进海马神经发生
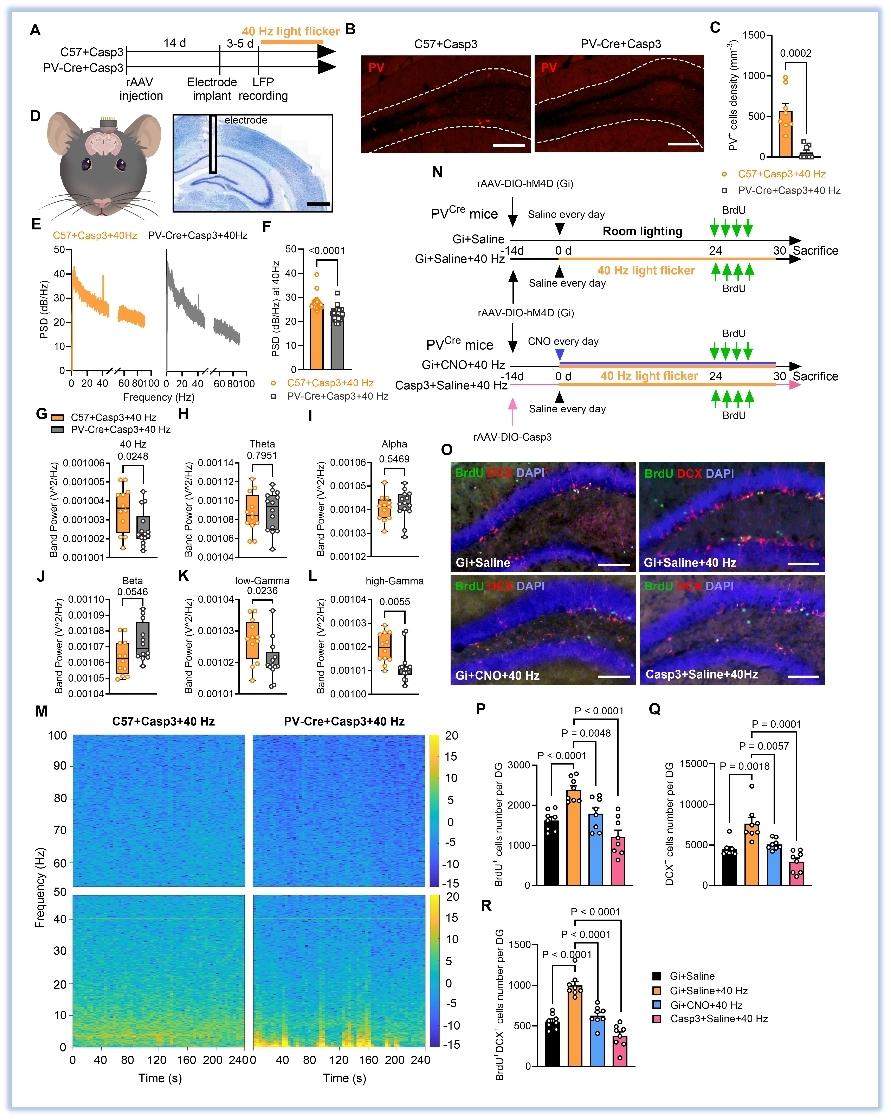
通过光纤钙信号记录和膜片钳技术,团队发现40 Hz光闪烁能增强PV神经元的兴奋性——其放电频率提升1.5倍,兴奋性突触后电流(sEPSC)增加40%。而特异性敲除或抑制PV神经元后,DG区的40 Hz夹带降低,光闪烁的促神经发生效应完全消失。这些说明PV中间神经元在其中起到的关键作用。
图3 PV中间神经元的特异性敲除或抑制降低了DG区40 Hz夹带与神经发生
此外,通过微透析实验显示,光闪烁使DG区 GABA 水平瞬时升高35%,且PV神经元周围对新生神经元的突触输入密度增加25%。阻断 GABAA 受体后,神经发生及认知改善效应被逆转。因此,团队首次证实 GABA 能信号通路介导的新机制。
图4 抑制成年小鼠GABAA受体消除了长期40 Hz光闪烁带来的空间学习能力的增强
综上所述,这项研究表明,长期40 Hz光闪烁可以激活海马DG中的PV中间神经元,并通过增强 GABA 能信号对分裂后神经元突触整合的支持作用,促进神经发生。此外,40 Hz光闪烁不会引发压力和焦虑水平的改变,并能显著改善小鼠空间学习能力。未来该技术有望成为治疗人类神经系统疾病的潜在临床疗法。
南方科技大学生命科学学院2020级博士生严海、2019级博士生汪云轩、2019级本科生邓栩凡(现为图宾根大学博士生)和科研助理吴世裕为论文共同第一作者,侯圣陶和研究助理教授鞠俊为论文共同通讯作者,南科大为论文第一单位。复旦大学华山医院王以政院士团队、澳大利亚昆士兰大学脑研究院 Perry Bartlett 院士和 Tara Walker 团队为合作单位。本研究得到了国家自然科学基金、广东省重点领域研发计划项目,广东省脑血管病临床医学转化平台、深圳市科创委、深圳市深港脑院、南科大-昆士兰大学神经科学与神经工程联合中心、南科大实验动物中心等的支持。
论文链接: https://pubmed.ncbi.nlm.nih.gov/40586216/
供稿:生命科学学院
通讯员:邹冬霞、李沐涵
编辑:曾昱雯
主图:丘妍
最新动态
-
筑牢安全屏障,护航科研前行|生命科学学院开展寒假实验室安全检查及系列专项工作
Date:2026-02-03
-
生命科学学院举办“化学与结构生物学科研进展报告交流”总结暨表彰会议
Date:2026-01-09
-
生命科学学院党委召开2025年度党组织书记抓基层党建工作述职评议会议
Date:2026-01-08
-
国家自然科学基金卓越研究群体项目(原基础科学中心项目)“神经系统疾病致病机理的研究和干预”年度交流会在深圳召开
Date:2026-01-08