近日,南方科技大学材料科学与工程系(简称“材料系”)副教授田雷蕾课题组在国际知名期刊《先进材料》(Advanced Materials)上报道了一种具有高的NIR-II发光效率且耐肿瘤乏氧的高效光诊疗试剂(COi6-4Cl)。
乏氧是实体肿瘤的共同特征,会影响很多诊疗过程的结果,这其中光动力疗法(PDT)的效果也受到乏氧环境的制约,开发对氧气依赖较少的I型PDT光敏剂为解决这一问题提供了最直接的途径。到目前为止,大多数能够进行I型PDT的光敏剂为无机半导体材料,其临床应用受到了较短的激发波长和有限的组织穿透深度的限制。
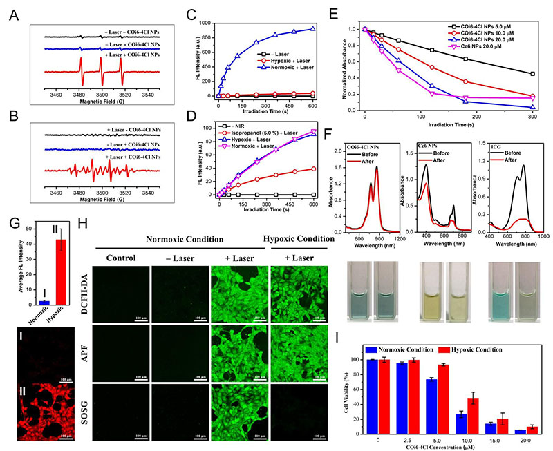
研究团队发现,COi6-4Cl NPs在880 nm激光照射下,表现出耐肿瘤乏氧的Type-I型和Type-II型二者兼具的PDT过程。在乏氧时,纳米材料仍能表现出良好的抗肿瘤效果。COi6-4Cl NPs的NIR II荧光量子产率高达~5%,且纳米粒子的荧光量子产率不受染料的包载量的影响。
图1. NIR II发射的光敏剂应用于耐肿瘤乏氧的光动力诊疗示意图。
图1显示的这种具有acceptor-donor-acceptor (A-D-A) 结构的π-共轭小分子具有较高的吸光能力,在非富勒烯有机太阳能电池方面应用广泛。在COi6-4Cl分子结构中,推电子的氧桥结构显著提高了供体单元的推电子能力,与具有强吸电子能力的氯取代的二氰喹啉结合,形成高效的分子内电荷转移,分子带隙降低到1.27 eV。在880 nm激光照射下,COi6-4Cl表现出优异的光敏化特性,能够通过Type-I型和Type-II型PDT分别产生•OH和1O2。这类深红外吸收的Type-I型光敏剂极为罕见,在PDT治疗过程中对氧气的依赖性小,使治疗更加有效。构建一个强D-A结构是开发高效光敏剂有效策略,COi6-4Cl有效的分子内电荷转移使单线态和三态激发态之间的能量间隙缩小为0.27 eV,促进了系间穿越过程(kISC)和PDT效率。
图2. COi6-4Cl纳米粒子显示出对氧气依赖较小的type-I型PDT。
COi6-4Cl在溶液和固体中均具有较强的NIR-II荧光。单分子态下,COi6-4Cl的桥连刚性结构有效抑制了分子振动,降低了非辐射跃迁损耗,其荧光量子产量高达33.4%。另外,长侧链结构有效阻碍了聚集态下分子间的面对面聚集,使NIR-II发射在聚集态中得以保持。通过两亲性嵌段共聚物包载制备的COi6-4Cl纳米粒子,在1035 nm处显示出强荧光发射。虽然COi6-4Cl吸收的部分光能用于进行PDT反应,但COi6-4Cl 纳米粒子在现有的NIR-II有机纳米颗粒中仍表现出领先的NIR-II荧光量子产率(~5%),这有利于荧光引导的体内PDT治疗。值得注意的是,由于特殊的聚集状态,当染料负载量处于20 ~ 60 wt. %区间不等时,COi6-4Cl 纳米粒子表现出了不依赖聚集的高荧光量子产率和PDT效率(比ICG在808 nm照射下高13倍)。因此,独特的NIR-II荧光性质和耐乏氧PDT效率的结合使COi6-4Cl 纳米粒子在NIR-II荧光引导的PDT治疗方面显示出了广阔的应用前景。
图3. COi6-4Cl纳米粒子兼具NIR-II荧光活体成像功能。
南科大材料系博士后李兰清、邵晨及化学系硕士毕业生刘涛为论文并列第一作者,田雷蕾为论文唯一通讯作者,南科大为论文唯一通讯单位。南科大化学系副教授何凤及吉林大学化工与应用化学系教授杨兵为论文做出了重要贡献。相关研究得到了国家自然科学基金、深圳市基础研究计划、深圳市孔雀团队项目、广东省创新创业团队项目的支持。
论文链接:https://doi.org/10.1002/adma.202003471
供稿:材料科学与工程系
通讯员:周斌
编辑:苗雪宁
主图设计:丘妍



